手机版
English
学校主站
网站首页
学院概况
学院简介
专业介绍
教学名师
联系我们
人才培养
课程建设
产学研
服务地方
人教校友
党建学工
党建工作
院分团委
学生工作
监督举报
网上展厅
师生作品
通知公告
首页
通知公告
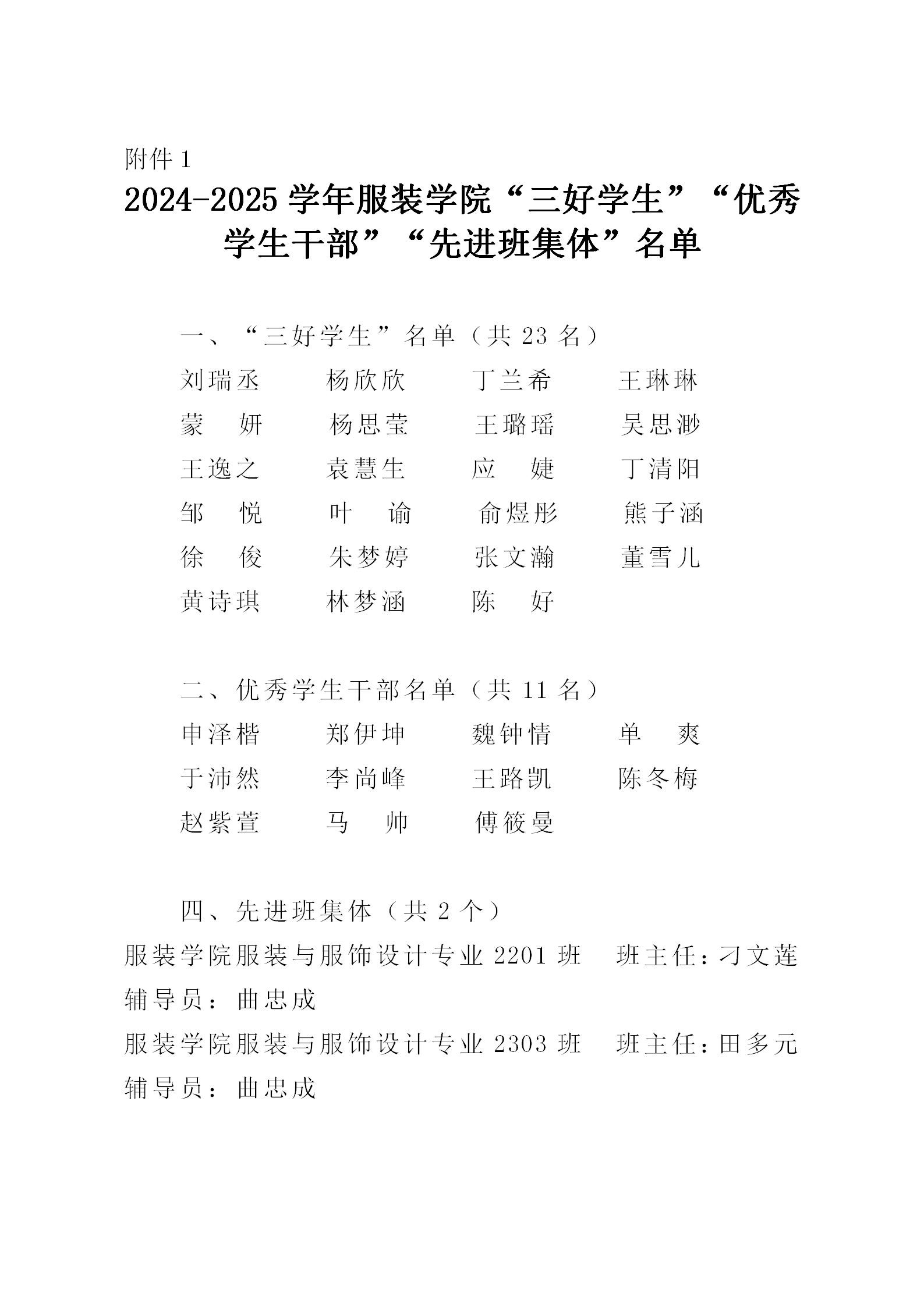
关于我院2024-2025学年“三好学生”“优秀学生干部”“先进班集体”拟推荐名单的公示
来源:服装学院学工办
发布时间:2025-11-21
浏览量:
358
上一篇:
服装学院2024-2025学年文明寝室推荐名单公示
下一篇:
关于组织2025年下半年IITC工信人才专业知识测评证书考试的通知