喜报|人文教育学院在北海艺术设计学院 首届汉字创意设计大赛荣获佳绩

责编: 熊秀峰 刘承初 史晓菲 作者: 王薇 发布时间:2022-06-17 浏览量:2248

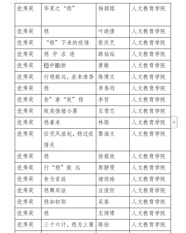
 近日,北海艺术设计学院首届汉字创意设计大赛评审工作已全部结束。人文教育学院参赛学生作品脱颖而出,荣获二等奖1名、三等奖2名、优秀奖32名。

 

中国汉字文化是中华优秀传统文化的根和魂。以创造性转化和创新性设计中国汉字的独特魅力,开展汉字创意设计大赛,以文育人,培育学生文化自信,传承发展中国文化,实现中国文化应用型人才培养。本届大赛以“稳”为创意源点,要求作品体现“稳的字形结构和文化内涵。我院艺术教育、学前教育、汉语言文学、哲学、舞蹈表演同学积极参与,结合本专业学习特色,充分发挥创新思维能力,共78件作品入围。

 

参赛作品中,既有体现传统文化特色的书法作品,又有呈现民族情怀的手工艺品,更有表现当代社会发展格局和抗疫等国情深刻理解的创意作品……可谓异彩纷呈,角逐激烈。充分展现了人文教育学院各专业特色,既能提升学院专业学科建设水准,又能为学生专业能力的拓展和延伸提供良好机会。(摄像分团委)

获奖作品展示

 

二等奖

“繁荣”与稳定 胡松琴

 

三等奖

 

《稳化巧生新字,阴阳密意潜通》 黄敏

优秀奖

 


《稳》 王师博

《绿水青山,就是金山银山》 张馨璟

《任凭风浪起,稳过疫情关》  黎海文