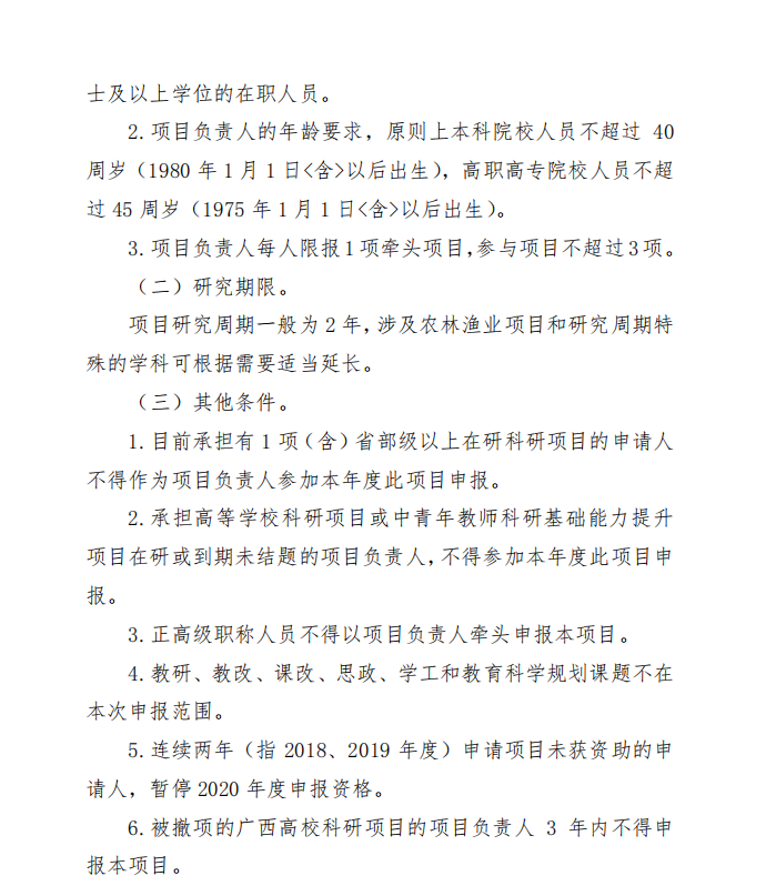
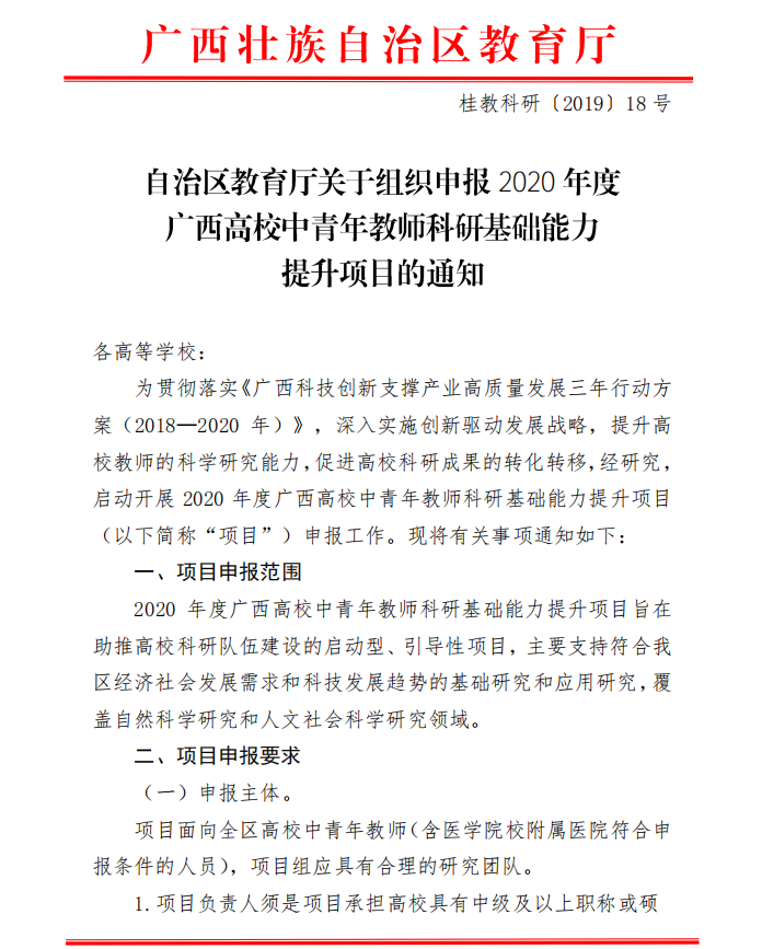
自治区教育厅关于组织申报2020年度广西高校中青年教师科研基础能力提升项目的通知

来源:科研处 责编: 蒋辉平 作者: 王雨 发布时间:2019-11-25 浏览量:1392

 

附件1:广西高校2020年度中青年教师科研基础能力提升项目管理系统操作说明 f.vi

附件2:广西高校2020年度中青年教师科研基础能力提升项目申请书f.vi