手机版
English
学校主站
网站首页
学院新闻
通知公告
文件政策
讲座信息
师生活动
学院概况
学院简介
现任领导
机构设置
队伍建设
教授
副教授
讲师
教师培训
教学管理
日常管理
表格下载
课程建设
一流课程
课程思政
教学活动
集体备课
教学比赛
实践教学
实践基地
实践活动
优秀作品
学术科研
思政专项
科研成果
党建工作
支部概况
党建动态
监督举报
学术科研
思政专项
科研成果
网站首页
学术科研
思政专项
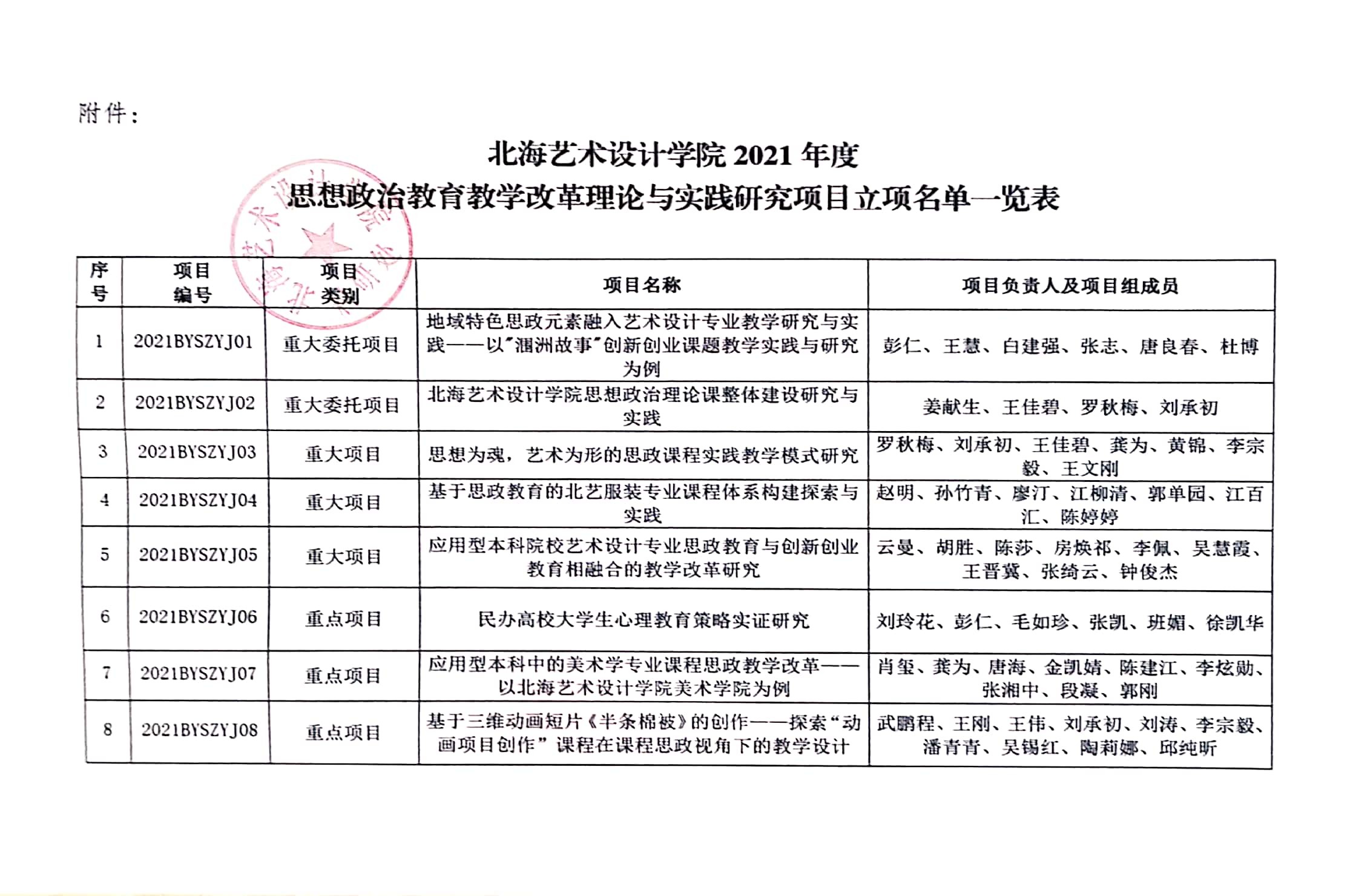
北海艺术设计学院2021年度思想政治教育教学改革理论与实践研究项目立项通知
来源:学校科研处
责编: 罗秋梅
发布时间:2021-11-05
浏览量:
2046
上一篇:
北海艺术设计学院2020年度思想政治教育教学改革理论与实践研究项目立项通知
下一篇:
关于2022年度北海艺术设计学院思想政治教育教学改革理论与实践研究项目立项评审结果的通知