手机版
English
学校主站
网站首页
部门简介
教务处简介
机构设置
工作职责
教学建设
专业建设
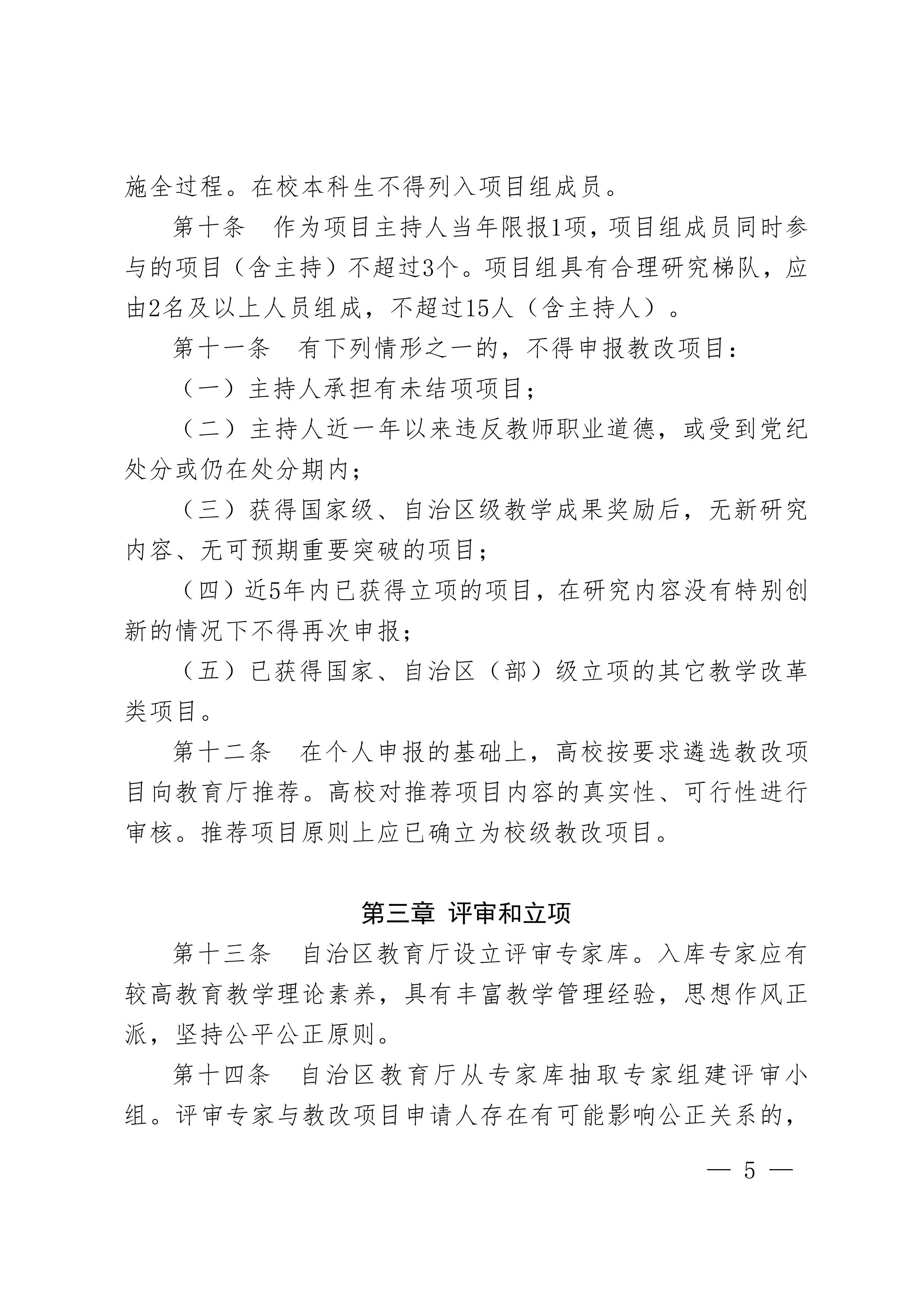
课程建设
教材建设
教研教改
教育要闻
教学研究
教学运行
教务管理
排调课管理
选课管理
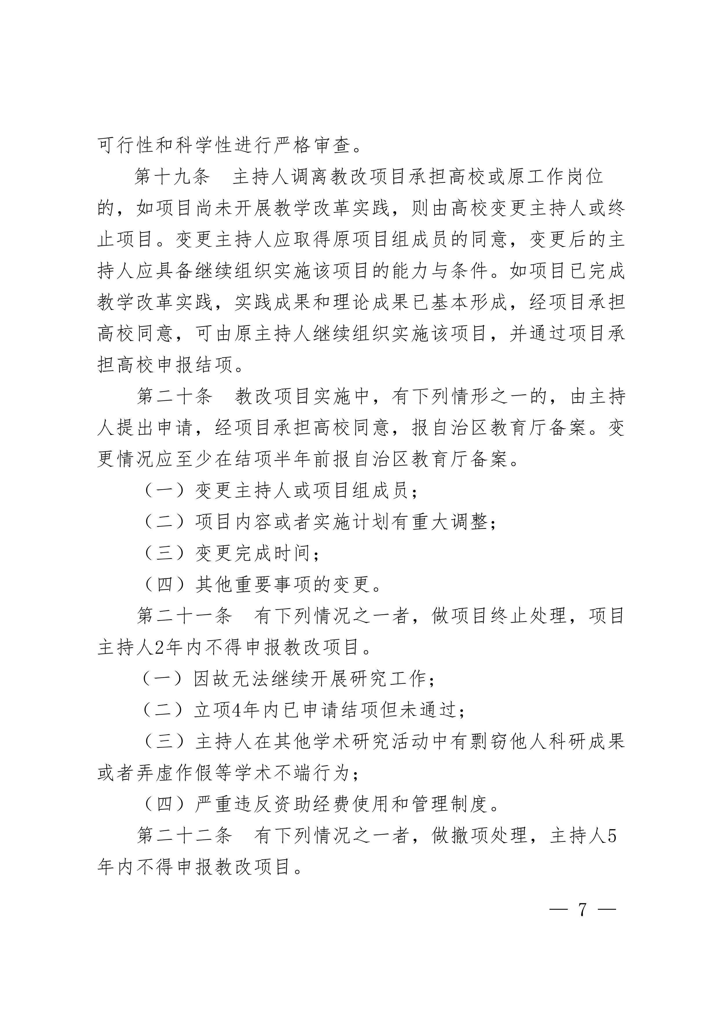
考试管理
学籍管理
学籍异动
学籍信息查询
成绩管理
预警与帮扶
毕业与学位
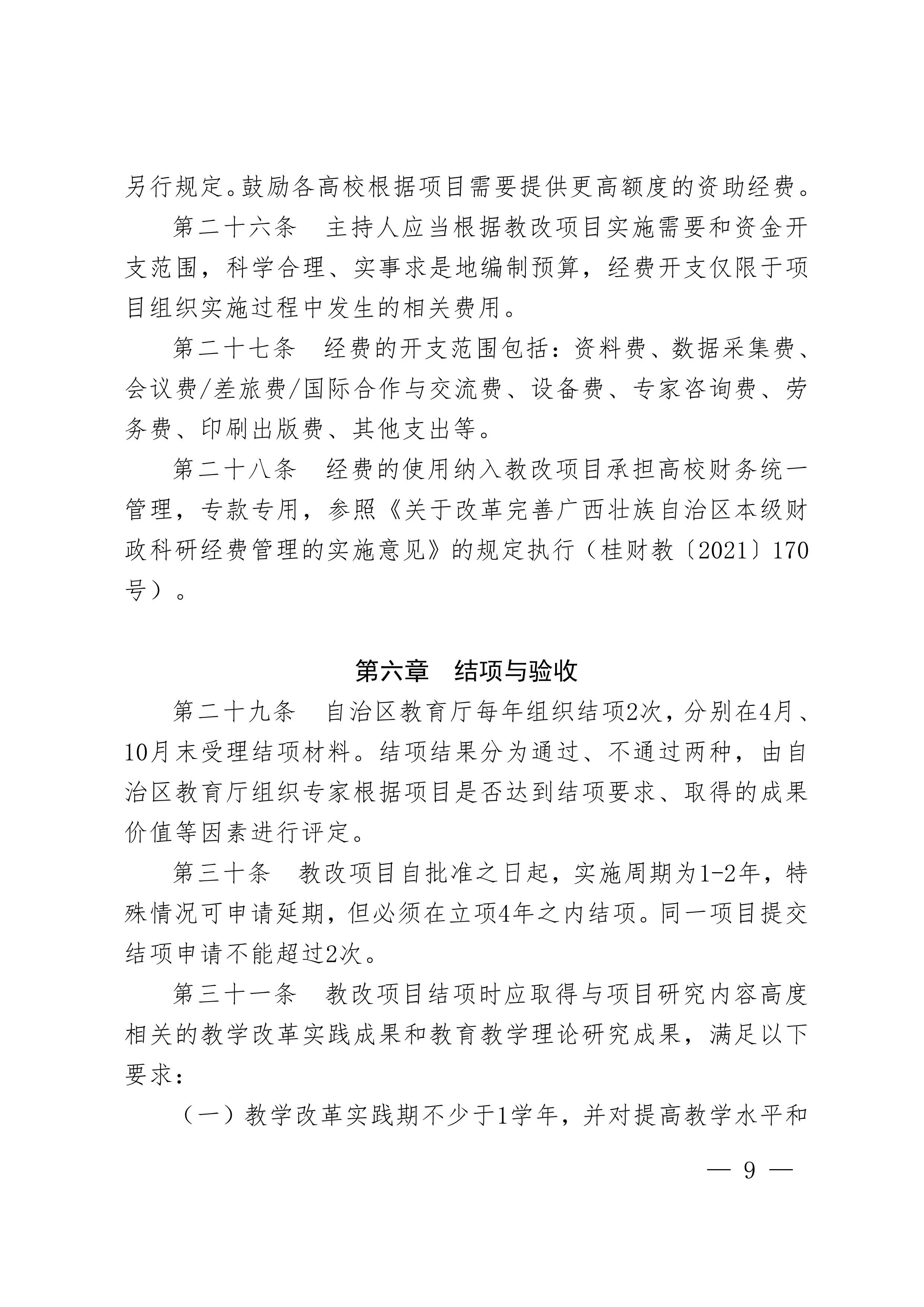
实践教学
学科竞赛
实习实训
毕设论文
校企合作
实验室建设
规章制度
教学建设
教学运行管理
学籍管理
实践教学
教研教改
资料下载
规章制度
教学建设
教学运行管理
学籍管理
实践教学
教研教改
首页
规章制度
教研教改
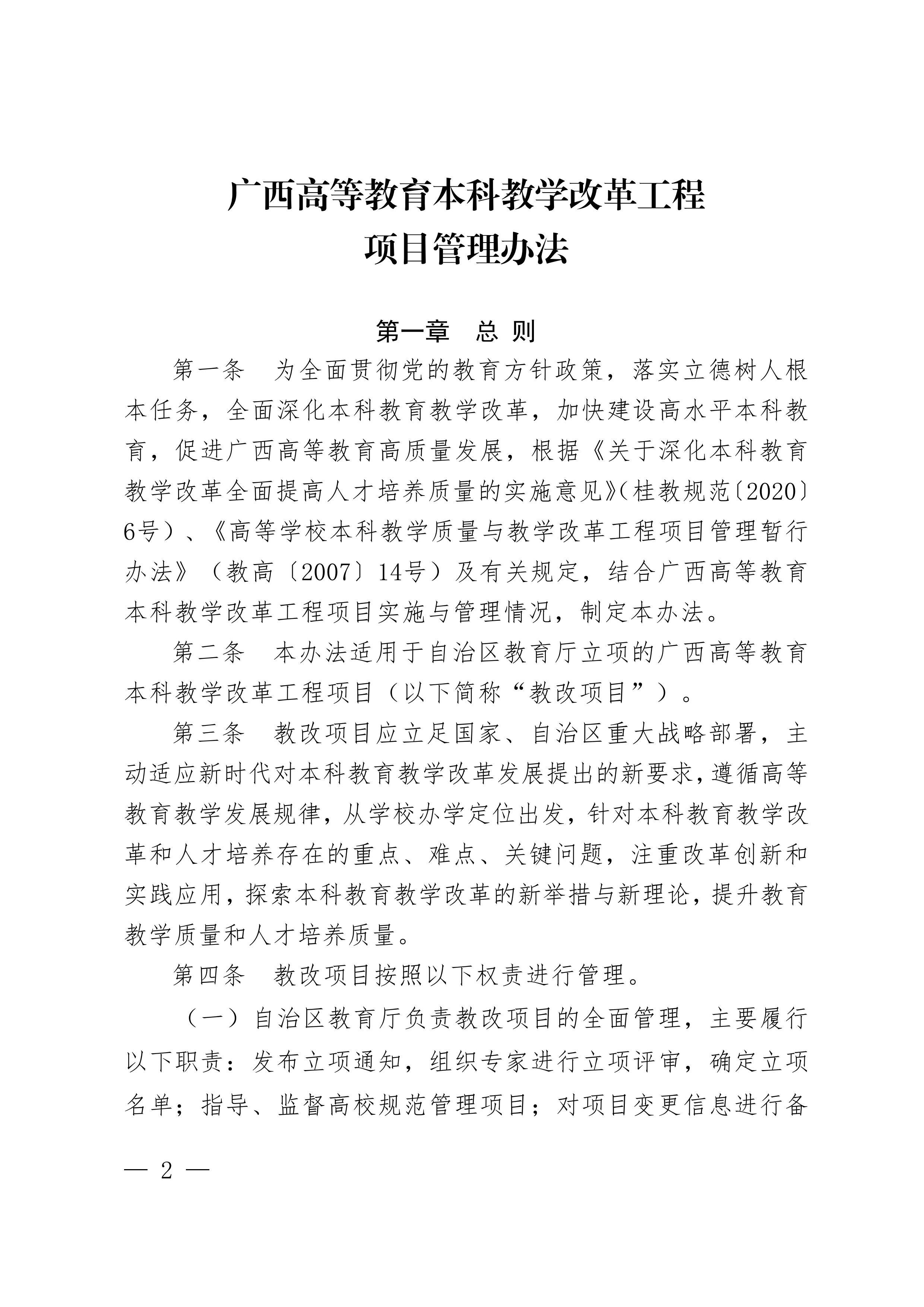
自治区教育厅关于印发《广西高等教育本科教学改革工程项目管理办法》的通知
来源:教学研究发展科
责编: 冯杰
作者: 冯杰
发布时间:2023-10-07
浏览量:
2027
上一篇:
关于组织申报2025年度北海艺术设计学院校级教学改革工程项目的通知
下一篇:
关于印发《北海艺术设计学院教育教学改革 项目经费管理办法(试行)》的通知